当前位置: 首页» 新闻动态» 综合新闻

蔬菜花卉所葫芦科蔬菜遗传育种创新团队挖掘到调控黄瓜种子低温萌发的新基因

      近日,中国农业科学院蔬菜花卉研究所葫芦科蔬菜遗传育种创新团队在低温胁迫下黄瓜种子萌发方面取得重要进展。通过GWAS挖掘到调控黄瓜种子低温萌发的新位点,并对候选基因CsPPR进行功能验证。相关研究结果以 “GWAS reveals novel loci and identifies a pentatricopeptide repeat-containing protein (CsPPR) that improves low temperature germination in cucumber” 为题发表于Frontiers in Plant Science上。


1.jpg


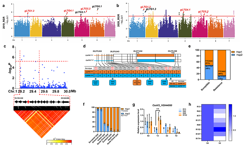
       黄瓜起源于热带地区,对低温敏感。为了提早采收上市时间,黄瓜常在早春季节提早播种,但这一时期的低温环境导致种子萌发困难,成为制约黄瓜生产的主要影响因子。本研究对来源于7个不同生态型的151份黄瓜核心种质进行两年的发芽期耐低温能力鉴定,以相对发芽率、相对发芽势、相对发芽指数和相对胚根长度为评价指标进行耐低温评价。通过聚类分析筛选出耐低温种质17份。通过全基因组关联分析多次重复检测到三个稳定的位点:gLTG1.2, gLTG4.1, gLTG5.2,并确定了三个位点的候选基因。进一步将gLTG1.2的候选基因CsPPR转化拟南芥;CsPPR过表达株系在低温条件下的发芽率和存活率显著提高,表明CsPPR正调控黄瓜种子低温发芽。本研究将为黄瓜耐低温机理研究及新品种选育提供参考。



2.jpg

图1  调控黄瓜种子低温萌发基因CsPPR的挖掘



3.jpg

图2  CsPPR的功能验证


      该论文以中国农业科学院蔬菜花卉研究所为第一和通讯作者单位,李彩霞博士研究生为第一作者,董邵云博士为共同一作,张圣平研究员和苗晗副研究员为共同通讯作者。该研究受到国家自然科学基金、现代农业产业技术体系、中国农业科学院创新工程等项目资助。

原文链接:https://doi.org/10.3389/fpls.2023.1116214

(宣传信息员 董邵云)


关于我们

联系我们

地址:北京市海淀区中关村南大街12号

邮编:100081

电子邮箱:ivfcaas@caas.cn

传真:010—62146160

电话:010—82109520