当前位置: 首页» 新闻动态» 综合新闻

马铃薯基因组完成图揭示复杂区域中存在重要农艺性状相关的高度串联复制基因簇

      中国农业科学院蔬菜花卉研究所马铃薯遗传育种与栽培创新团队和蔬菜分子设计育种创新团队,对马铃薯单倍型DM的基因组进行了全序列组装,获得了包含24个端粒和12个着丝粒完整序列的马铃薯单倍型DM的端粒到端粒(T2T)的基因组完成图(DM8.1),并在之前马铃薯基因组未能完整组装的高度重复序列区域中,发现了调控重要农艺性状的大量串联复制的基因簇。相关研究成果于近日以The gap-free potato genome assembly reveals large tandem gene clusters of agronomical importance in highly repeated genomic regions为题发表在Molecular Plant(IF=21.949)上。


未标题-1.jpg


      马铃薯是仅次于小麦和水稻的世界第三大粮食作物,其同源四倍体遗传和高度杂合性限制了马铃薯遗传育种研究。高质量的参考基因组是马铃薯遗传育种研究的重要基础。双单倍体DM1-3 516 R44 (DM)基因组在马铃薯基因组学、遗传和育种研究中作为参考基因组一直发挥着重要作用,其基因组版本自最初的DM4.04(PGSC, 2011)开始,历经十年提高到了DM6.1(Pham et al., 2020),但仍然存在161个gap,端粒和着丝粒结构仍不完整,在这些GAP区域以及端粒和着丝粒结构隐藏着什么遗传信息不得而知。随着三代测序技术的发展,特别是高连续性ONT超长测序和高精度HIFI测序的结合,有望克服着丝粒或高重复区域组装困难的问题。Gap-free基因组是基因组组装的最终目标,是深入研究着丝粒、富含转座因子(TE)和重复片段(segmental duplications,SDs)等序列区域的独特基因和变异(SV)的基础。目前实现Gap-free基因组的仅有基因组相对较小的水稻、拟南芥和西瓜。

      该研究利用Nanopore ONT Ultra-long reads和Hi-C挂载,并结合多种技术方法进行补洞(gap closing),获得了包含24个端粒和12个着丝粒完整序列的马铃薯单倍型DM的T2T基因组完成图(DM8.1)(图1)。


Fig1.jpg

图1. DM8.1基因组完成图


      研究首先利用ONT ultra-long reads进行三代组装和Hi-C挂载,获得了基因组大小、完整度和连续性均显著优于DM6.1的基因组版本preDM8,其contig N50是DM6.1的两倍。preDM8基因组12条染色体仅含有25个gap,少于DM6.1的161个,并且直接获得了chr05的完整染色体。其次,利用迭代组装、共线性比较、目标序列长片段扩增和HiFi测序等方法填补了preDM8中的25个gap(图2)。其中,在HiFi测序补洞过程中,基于Gap两侧5 kb的序列设计引物,使用long-PCR扩增获得产物并进行测序,结合HiFi测序reads和gap两侧序列进行迭代组装,最终获得了马铃薯DM的gap-free基因组(DM8.1)。


Fig2.jpg

图2. DM基因组的Gap填补流程


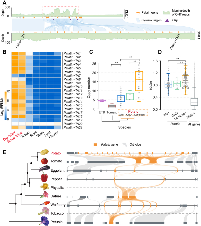
      研究进一步发现在基因组DM6.1未填补的gap中存在高度串联重复的基因簇,且这些基因调控马铃薯的重要农艺性状,包括patatin、TPS、Cupin、Leucine-rich repeat等基因(图3A)。其中块茎储藏蛋白patatin基因在马铃薯基因组中特异性大量扩增,且这一扩增过程在马铃薯物种形成、驯化和育种改良过程中持续发生;除拷贝数大量扩增之外,patatin的基因功能同时受到了强烈的正向选择;转录组分析显示,这些高度扩增的patatin基因绝大部分在马铃薯块茎中特异性高表达(图3B-E)。基于以上发现,推测patatin基因通过剂量扩增和功能进化在马铃薯作物驯化和块茎形成中发挥了关键作用。该发现同时也提示了通过调控单个或少量关键基因的拷贝数/绝对剂量来进行作物改良的潜在可行性。



Fig3.jpg

图3. DM8.1基因组中串联重复基因簇分析


      该研究成果将促进我们对基因组中高度重复序列区域或高重复结构的重视和认识;DM8.1作为茄科作物中第一个基因组完成图,也为其他基因组的完成图组装提供了参考;另外,DM8.1完成图将推动马铃薯及茄科其他作物遗传育种研究的快速发展,具有重要的意义。

      中国农业科学院蔬菜花卉研究所马铃薯遗传育种与栽培创新团队的李广存研究员和蔬菜分子设计育种创新团队的程锋研究员为该论文的共同通讯作者,山东省农业科学院蔬菜所杨晓慧副研究员和中国农业科学院蔬菜花卉研究所博士生张令奎为本文第一作者。中国热带农业科学院和中国农业科学院深圳农业基因组研究所的黄三文研究员对该研究进行了指导。该研究得到了国家自然科学基金、山东省良种工程、国家马铃薯产业技术体系、中央级公益性科研院所基本科研业务费专项、中国农业科学院科技创新工程等项目的支持。

论文链接:https://www.sciencedirect.com/science/article/pii/S1674205222004452


关于我们

联系我们

地址:北京市海淀区中关村南大街12号

邮编:100081

电子邮箱:ivfcaas@caas.cn

传真:010—62146160

电话:010—82109520