当前位置: 首页» 新闻动态» 综合新闻

蔬菜花卉所研究人员发现CsGPA1调控黄瓜耐冷性机制

      近日,中国农业科学院蔬菜花卉研究所设施栽培课题组副研究员闫妍博士第一作者,中国农业科学院蔬菜花卉研究所设施栽培课题组于贤昌教授和助理研究员孙敏涛博士、中国农业大学园艺学院蔬菜系高丽红教授为共同通讯作者在Horticulture Research发表了题为“Mechanism of CsGPA1 in regulating cold tolerance of cucumber”的研究论文,利用蛋白相互作用技术来挖掘CsGPA1调控的低温相关通路。

      我国设施栽培面积最大的黄瓜(Cucumis sativus L.)是起源于热带和亚热带的冷敏感植物,低温弱光成为限制设施黄瓜冬春季节生产发展的主要瓶颈之一。设施栽培中遇到的低温胁迫主要是冷害,如何提高黄瓜抵御低温的能力、缓解冬春季设施栽培中的低温伤害,仍然是亟待解决的问题。G 蛋白 α 亚基 CsGPA1 正调控黄瓜低温胁迫耐受性,但其具体调控机制尚不明确。


1-1 - 副本.jpg


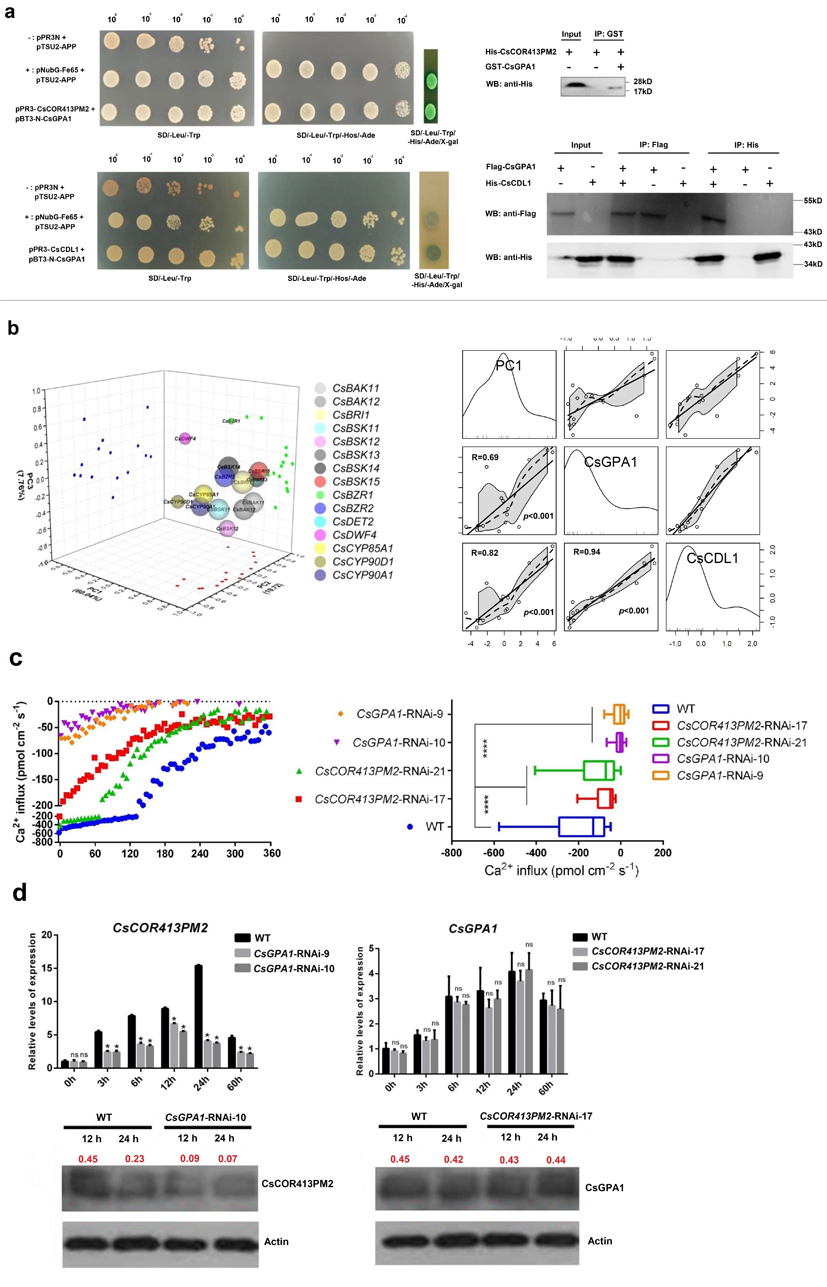
      研究人员发现干扰CsGPA1降低黄瓜的耐冷性。进一步利用蛋白互作实验表明,CsGPA1与位于细胞膜和细胞核内的Csa_4G663630.1以及位于细胞膜内的CsCOR413PM2互作(图1 a)。 Csa_4G663630.1与油菜素内酯(brassinolide, BR)信号基因AtCDL1的蛋白序列相似性达71%,因此命名为CsCDL1。 干扰CsGPA1可降低大部分BR相关基因(包括CsCDL1)在低温胁迫下的表达。 PCA和回归分析表明,CsGPA1CsCDL1、BR相关合成和信号基因表达呈正相关(图1 b)。 干扰CsCOR413PM2也降低了黄瓜的耐冷性。测定低温下CsGPA1-RNAi和CsCOR413PM2-RNAi株系中CsCOR413PM2和CsGPA1的表达和蛋白含量。在低温胁迫过程中,只有干扰CsGPA1影响CsCOR413PM2的表达和蛋白含量。进一步研究发现,干扰CsGPA1CsCOR413PM2均降低低温Ca2+流,导致CsICE-CsCBF转录下降(图1 c和d)。

      本研究首次在植物中发现,CsGPA1介导BR信号响应低温胁迫、低温下CsGPA1-CsCOR413PM2-Ca2+信号轴调控CsICE-CsCBF的转录。本研究初步提供了CsGPA1调控黄瓜耐冷性的框架,为进一步研究植物Gα亚基的耐冷机理奠定了理论基础。


2.jpg

图 1 CsGPA1调控黄瓜耐冷性的机制


      该研究得到国家自然科学基金、国家重点研发计划和中国农业科学院科技创新工程的资助。中国农业科学院蔬菜花卉研究所设施栽培课题组副研究员闫妍博士为论文第一作者,中国农业科学院蔬菜花卉研究所设施栽培课题组于贤昌教授、中国农业大学园艺学院蔬菜系高丽红教授和中国农业科学院蔬菜花卉研究所设施栽培课题组助理研究员孙敏涛博士为共同通讯作者。

论文链接:https://doi.org/10.1093/hr/uhac109

(宣传信息员:孙敏涛)


关于我们

联系我们

地址:北京市海淀区中关村南大街12号

邮编:100081

电子邮箱:ivfcaas@caas.cn

传真:010—62146160

电话:010—82109520