Recently, Cucurbitaceae vegetable Genetics and Breeding Group in the Institute of Vegetables and Flowers (IVF, CAAS) made an important progress in adult cucumber heat tolerance. Seventeen of the 88 cucumber accessions were identified as highly heat-tolerant. Using a genome-wide association study, five loci associated with heat tolerance were detected, and five candidate genes for heat stress response in cucumber were identified. The paper was published in Horticultural Plant Journal with the title of “A Genome-wide association study identifies candidate genes for heat tolerance in adult cucumber (Cucumis sativus L.) plants”.

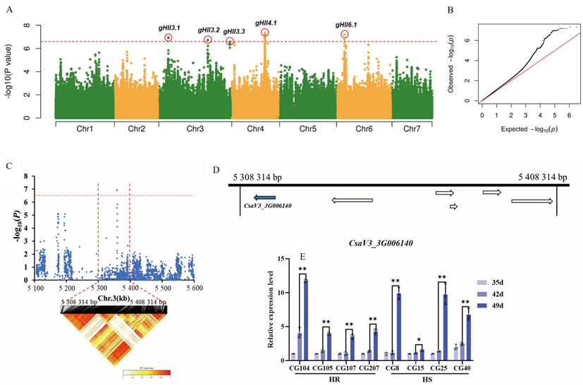
Heat stress threatens cucumber production globally, however, few genes for heat tolerance in cucumber have been identified. Here, the heat injury indices of 88 cucumber accessions representing diverse ecotypes were collected in two open-field environments, with naturally occurring high temperatures over two years. Cluster analysis revealed that seventeen of the 88 accessions were highly heat-tolerant, and twenty-eight accessions were highly heat-sensitive. Using a genome wide association study (GWAS), five SNP loci distributed on Chrs 3, 4 and 6 were detected with a threshold of 6.5, and were subsequently named as gHII3.1, gHII3.2, gHII3.3, gHII4.1 and gHII6.1, respectively. Pairwise linkage disequilibrium correlation, sequence polymorphisms, and qRT-PCR analyses at these loci, identified five candidate genes predicted to be casual for heat stress response in cucumber. Identifying these candidate genes lays a foundation for understanding cucumber thermotolerance mechanisms.

Figure 1. Genome-wide association analysis identified candidate genes regulating heat tolerance in adult cucumber
This study was led by groups from IVF-CAAS, Prof. Zhang Shengping and Associate Prof. Miao Han are co-corresponding authors. Wang Zaizhan and Dr. Dong Shaoyun contributed equally to this work as co-first authors. This work was funded by Beijing Joint Research Program for Germplasm Innovation and New Variety Breeding; Key-Area Research and Development Program of Guangdong Province; the Earmarked Fund for Modern Agro-industry Technology Research System, Science and Technology Innovation Program of the Chinese Academy of Agricultural Science.
Link to this paper: https://doi.org/10.1016/j.hpj.2023.11.001
By Shaoyun Dong (dongshaoyun@caas.cn)